德劲DE1102收音机说明书
    
                    评价(0)
                
                                                                
    
                    热度(0)
                
                                            - 分类:德劲/DEGEN
 - 类别: 说明书
 - 浏览:2513 次
 - 下载:0 次
 - 大小:3.52MB
 - 版本:03-10-2.0
 - 格式:PDF
 - 下载消耗: 50 赫币
 - 相关网站:点击进入
 - 时间:2022-12-14
 
详细内容
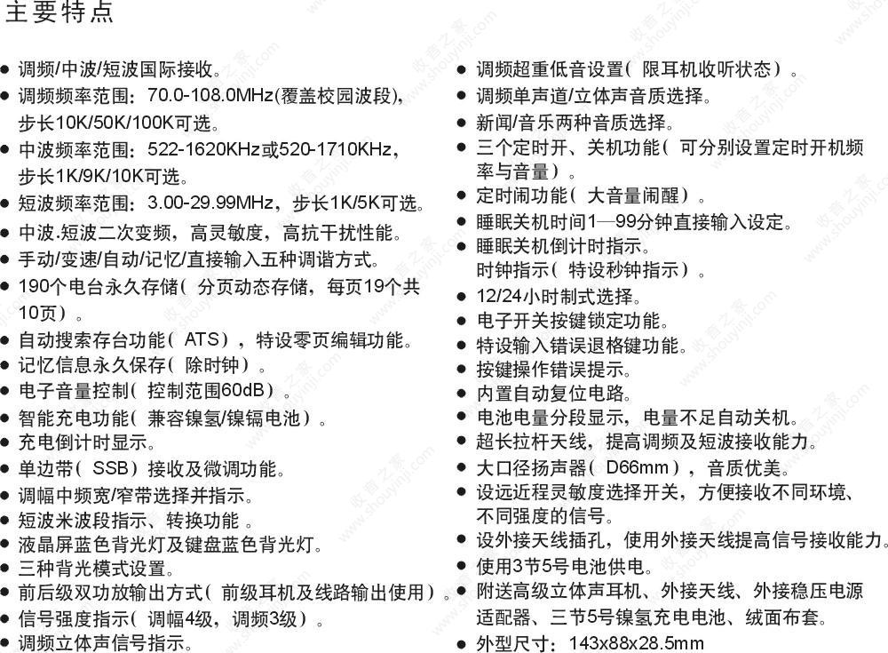
        调频/中波/短波国际接收。
调频频率范围:70.0-108.0MHz(覆 盖校园波段),步长10K/50K/100K可选。
中波频率范围:522-1620KHz 或520-1710KHz,步长1K/9K/10K可选。
短波频率范围:3.00-29.99MHz, 步长1 K/5K可选。
中波.短波二次变频,高灵敏度,高抗干扰性能。
手动/变速/自动/记忆/直接输入五种调谐方式。
190个电台永久存储(分页动态存储,每页19个共10页)。
自动搜索存台功能( ATS),特设零页编辑功能。
记忆信息永久保存(除时钟)。
电子音量控制(控制范围60dB)。
智能充电功能(兼容镍氢/镍镉电池)
充电倒计时显示。
单边带( SSB)接收及微调功能。
调幅中频宽/窄带选择并指示。
短波米波段指示、转换功能。
液晶屏蓝色背光灯及键盘蓝色背光灯。
三种背光模式设置。
前后级双功放输出方式(前级耳机及线路输出使用)
信号强度指示(调幅4级,调频3级)
调频立体声信号指示。
调频超重低音设置(限耳机收听状态)。
调频单声道/立体声音质选择。
新闻/音乐两种音质选择。
三个定时开、关机功能(可分别设置定时开机频率与音量),定时闹功能(大音量闹醒)。
睡眠关机时间1一99分钟直接输入设定。
睡眠关机倒计时指示。
时钟指示(特设秒钟指示)。
12/24小时制式选择。
电子开关按键锁定功能。
特设输入错误退格键功能。
按键操作错误提示。
内置自动复位电路。
电池电量分段显示,电量不足自动关机。
超长拉杆天线,提高调频及短波接收能力。
大口径扬声器( D66mm),音质优美。
设远近程灵敏度选择开关,方便接收不同环境、
不同强度的信号。
设外接天线插孔,使用外接天线提高信号接收能力。
使用3节5号电池供电。
附送高级立体声耳机、外接天线、外接稳压电源
适配器、三节5号镍氢充电电池、绒面布套。
外型尺寸: 143x88x28 .5mm
调频频率范围:70.0-108.0MHz(覆 盖校园波段),步长10K/50K/100K可选。
中波频率范围:522-1620KHz 或520-1710KHz,步长1K/9K/10K可选。
短波频率范围:3.00-29.99MHz, 步长1 K/5K可选。
中波.短波二次变频,高灵敏度,高抗干扰性能。
手动/变速/自动/记忆/直接输入五种调谐方式。
190个电台永久存储(分页动态存储,每页19个共10页)。
自动搜索存台功能( ATS),特设零页编辑功能。
记忆信息永久保存(除时钟)。
电子音量控制(控制范围60dB)。
智能充电功能(兼容镍氢/镍镉电池)
充电倒计时显示。
单边带( SSB)接收及微调功能。
调幅中频宽/窄带选择并指示。
短波米波段指示、转换功能。
液晶屏蓝色背光灯及键盘蓝色背光灯。
三种背光模式设置。
前后级双功放输出方式(前级耳机及线路输出使用)
信号强度指示(调幅4级,调频3级)
调频立体声信号指示。
调频超重低音设置(限耳机收听状态)。
调频单声道/立体声音质选择。
新闻/音乐两种音质选择。
三个定时开、关机功能(可分别设置定时开机频率与音量),定时闹功能(大音量闹醒)。
睡眠关机时间1一99分钟直接输入设定。
睡眠关机倒计时指示。
时钟指示(特设秒钟指示)。
12/24小时制式选择。
电子开关按键锁定功能。
特设输入错误退格键功能。
按键操作错误提示。
内置自动复位电路。
电池电量分段显示,电量不足自动关机。
超长拉杆天线,提高调频及短波接收能力。
大口径扬声器( D66mm),音质优美。
设远近程灵敏度选择开关,方便接收不同环境、
不同强度的信号。
设外接天线插孔,使用外接天线提高信号接收能力。
使用3节5号电池供电。
附送高级立体声耳机、外接天线、外接稳压电源
适配器、三节5号镍氢充电电池、绒面布套。
外型尺寸: 143x88x28 .5mm
        标签:
          德劲DE1102收音机      
    相关截图
            left
                            right
                       资源列表举报
帮助说明
付费资源发布用户、管理员组、VIP组,下载不扣分
点评
热门下载more
            - 
德劲DE1104收音机说明书
                        德劲/DEGEN / 说明书浏览:1607 次下载:5 次 - 
德劲DE11收音机说明书
                        德劲/DEGEN / 说明书浏览:1467 次下载:4 次 - 
德劲DE221收音机说明书
                        德劲/DEGEN / 说明书浏览:1282 次下载:3 次 - 
德劲DE333 收音机
                        德劲/DEGEN / 说明书浏览:1212 次下载:2 次 - 
德劲DE1103收音机(二次变频)说明书
                        德劲/DEGEN / 说明书浏览:2082 次下载:2 次 




